2024岳普湖县首届“泰岳情-爱在达瓦昆”沙漠环湖赛
比赛概况
比赛地点:新疆喀什地区岳普湖县达瓦昆景区
比赛时间:2024-12-7 11:00
报名时间:2024-11-14 15:00:00.0~2024-12-04 12:00:00.0
详情
竞赛规程
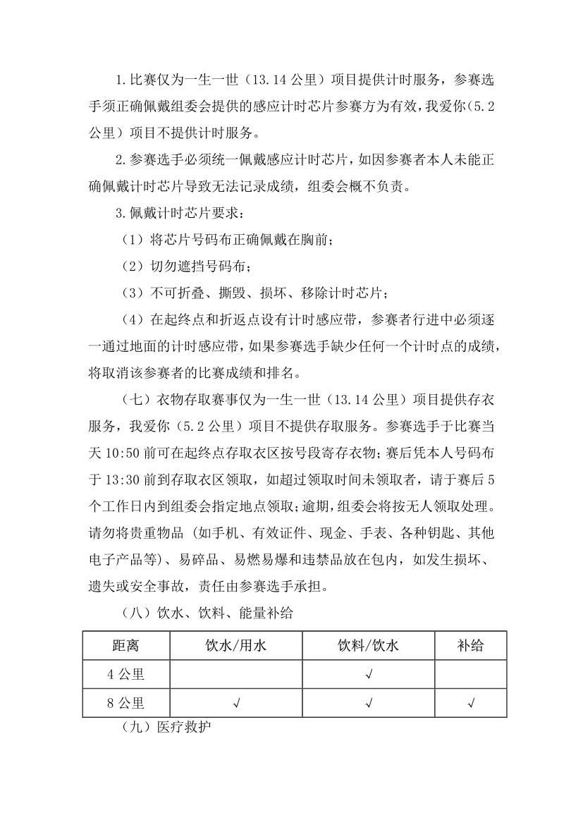
赛事问答
报名成功了,可以申请退款或更换项目吗?
一经缴费成功,选手不得要求更改参赛项目及退费,如无法参赛,物资包不予发放,报名费不予返还。
我没有报名,可以陪跑吗?
不可以。
我爱你(约5.20公里)有奖牌吗?
完赛有奖牌。
报名信息可以修改吗?
进入赛事详情页,点击左下角“信息查询”,输入报名时填写的证件号码,点击“查询”按钮,然后点击“查看”按钮,点击下方“修改报名信息”按钮以修改报名信息。注意:证件号码不可修改。
怎么确认报名成功与否?
通常情况下,报名成功后会有通知短信发送到报名时填写的手机号码。您也可以在赛事详情页左下角的“信息查询”中,输入报名时填写的证件号码来查询您的报名状态。
缴费完成没有收到短信?
通常情况下,报名成功后会有通知短信发送到报名时填写的手机号码。若您没有收到短信,请稍等片刻或检查短信是否被拦截为垃圾短信。
亲子怎么报名?
家长与儿童都需要单独报名,单独缴费。儿童需填写儿童本人的身份证号码(没有身份证的参见户口簿)。
提交报名信息后超时未缴费,如何继续缴费?
订单尚在支付有效期内的:进入赛事详情页,点击下方“信息查询”按钮,输入报名填写的证件号码,点击查询到的信息即可继续缴费。 订单逾期的:一小时后可重新报名。